How Plasma Exchange Affects Aging in a Human Trial
- This study used three different treatment methods.
- When combined with immunoglobulin, therapeutic plasma exchange had significant short-term benefits against aging biomarkers.
- These benefits were dampened with time.
- The immunoglobulin may have been more effective than the plasma.
A placebo-controlled clinical trial, with results published in Aging Cell, has determined that plasma replacement has beneficial effects when combined with immunoglobulin, according to multiple epigenetic clocks and -omics biomarkers.
Looking for a signal
Therapeutic plasma exchange (TPE), the practice of extracting and replacing a person’s blood plasma with a saline solution containing albumin [1], has been studied for over a hundred years. Alongside plenty of mouse studies that have yielded positive results, it has been found to be effective against certain medical conditions in humans, including the long-term ramifications of COVID-19 [2].

Read More
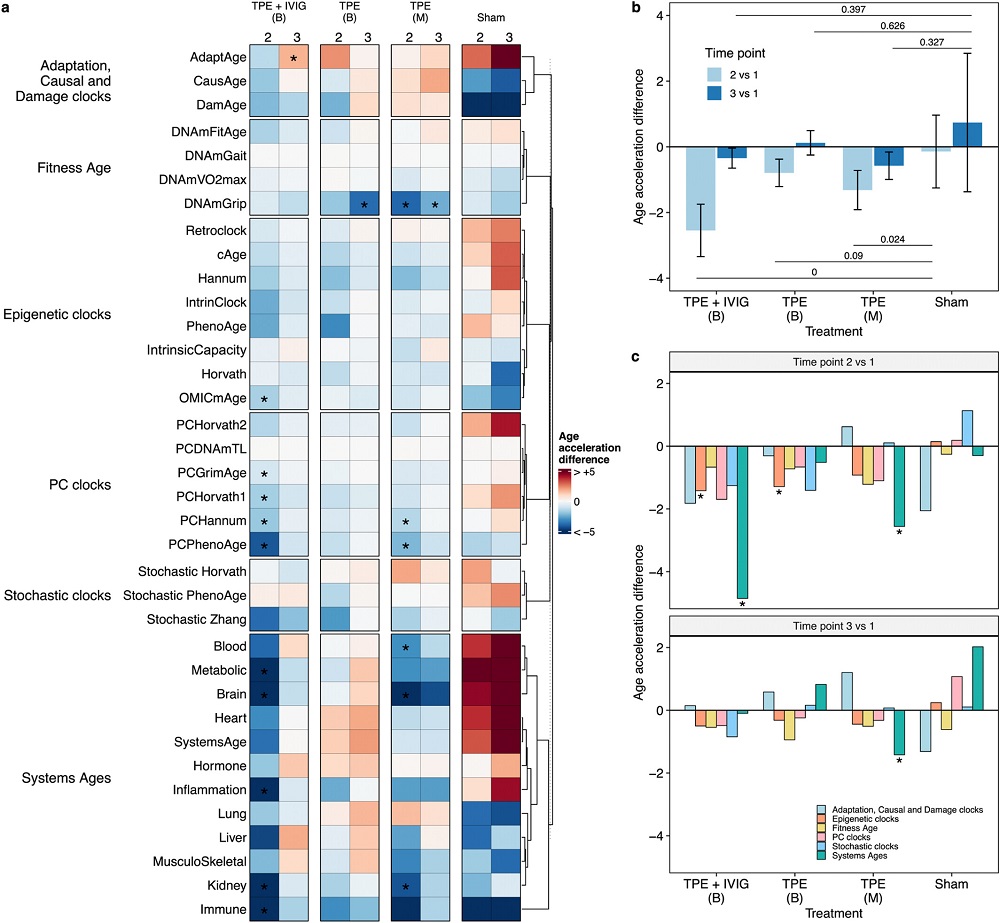
These researchers used a wide variety of clocks, 36 in total, in order to determine what effects TPE has on older people. These included most of the major and well-known clocks, including GrimAge along with the Hannum and Horvath clocks, in addition to more recent inventions such as DamAge and clocks that evaluate particular bodily systems.
Four groups and surprising results
The participants were divided into four groups: one receiving plasma once a week for six months, another receiving TPE twice a week for three months, one receiving TPE along with immunoglobulin (IVIG) twice a week for three months, and a placebo group receiving shams of either treatment. The average age of each group was in the 60s. A total of 44 people completed this study.
As expected, there were significant differences at baseline in biological clocks, and not all of them agreed with one another. For example, the sham group, before the experiment had begun, reported decelerated aging on the Horvath clock and very decelerated aging on a metabolic clock. However, they were relatively more age accelerated when measured by the mortality clock GrimAge.
This work used different time points for different groups. Time point 1 represented baseline for all groups, but for the biweekly groups, time point 2 was at one month and time point 3 was at two months. For the once-weekly group, time point 2 was at three months and time point 3 was at five months.
Due to the relatively low number of participants and the large number of clocks, the significance of the differences between baseline and the other time points within any group, within any individual clock, did not survive the statistical correction process. However, there were significant differences between groups even after this correction process.

Combining TPE with IVIG appeared to yield far stronger effects at time point 2 than time point 3, particularly in the clocks that evaluate particular organs and systems. Age acceleration, according to most of the clocks in this category, became much worse in the sham group.
Is immunoglobulin more effective than plasma?
The researchers also combined their clocks into a single metric of age acceleration, which yielded statistically significant results at time point 2. The TPE + IVIG group experienced a reduced average biological age of 2.61 years, while this number was 1.32 for the monthly TPE group. Unfortunately, this benefit did not carry over until time point 3; the researchers suggest that this is due to “potential compensatory mechanisms that mitigate the anti-aging effects after multiple sessions.”
A broader multi-omics examination revealed that the TPE+IVIG group received significant benefits, particularly in the immune system. This group’s proportions of T cells, along with natural killer (NK) cells and monocytes, became more like those of younger people. Proteomics revealed similar correlations, with more proteomic changes in the TPE+IVIG group aligning with biological rejuvenation than in the other groups. These proteomic changes were also found to be related to other hallmarks of aging, such as loss of proteostasis, senescence, and inflammaging.
Interestingly, there appeared to be a correlation between response to this treatment and overall health, as measured by monocytes and platelets. People in poorer health were stronger responders; people in good health did not receive such a strong benefit.
This study had a few limitations. First, the clock differences between groups at baseline somewhat muddied the results, a problem exacerbated by the relatively low number of participants. Second, there was no IVIG-only group, which would have provided more evidence for or against the synergy of combining TPE and IVIG. As it stands, these results suggest that IVIG is possibly more potent than TPE in reducing biological age according to multiple established metrics.
Literature
[1] Sviercovich, A., Mei, X., Xie, G., Conboy, M. J., & Conboy, I. M. (2024). The dominance of old blood, and age-related increase in protein production and noise. Ageing Research Reviews, 102641.[2] Kiprov, D. D. (2023). A Paradigm Shift in the Utilization of Therapeutic Plasmapheresis in Clinical Practice. Ann Clin Med Case Rep, 12(5), 1-7.









