How Apigenin May Reduce Senescence and Cancer
- Apigenin has demonstrated senomorphic, but not senolytic, properties.
- Apigenin is a well-known compound that is found in nature.
- It reduces the inflammatory molecules that senescent cells secrete.
- It has been found to reduce cancer incidence and restore function in mouse models.
Screening of a natural compounds library has revealed the senomorphic properties of apigenin. This natural flavonoid also demonstrated rejuvenating effects on many aging-associated molecular features as well as physical and cognitive performance, and it has a beneficial impact on cancer treatment in mice and cells [1].
Drugs for old cells
Senotherapeutics are therapeutic agents that have demonstrated health and lifespan benefits in animals and humans. They can be divided into senolytics, which kill senescent cells, and senomorphics, which suppress the pro-inflammatory senescence-associated secretory phenotype (SASP) of senescent cells. Some agents can have both activities, and their action might depend on context or dose.
The paper’s authors discuss the ineffectiveness of the current drug development pipeline and believe that drug repurposing can be an efficient strategy to overcome some drug development pitfalls. To search for repurposing candidates, they screened a library of 66 natural medicinal agents derived from plants and microbes. They tested the effect of those natural metabolites on primary human prostate stromal cells that were induced to become senescent.
This screen failed to identify new senolytics but did identify some potential senomorphic agents: rutin, resveratrol and apigenin. This study focuses on apigenin, a natural flavonoid found in fruits and vegetables that exhibits antioxidant, anti-inflammatory, antiviral, and anticancer properties.
Reducing inflammation
The initial screen was focused on one SASP factor, so the researchers conducted a more in-depth analysis to investigate the impact of apigenin on senescence. First, in a cellular study, they learned that apigenin treatment didn’t impact senescence biomarkers. On the other hand, it reduced pro-inflammatory cytokines and chemokines along with many of the SASP factors upregulated by senescence. These effects are independent of senescence type or organ type.
The researchers aimed to understand the molecular mechanism behind the apigenin action. For this, they investigated how apigenin disturbs molecular pathways in senescent cells. They explain that SASP activation starts from the translocation of ATM to the cytoplasm, which leads to TAK1 activation. This results in activation of p38MAPK, followed by the involvement of the PI3K/Akt/mTOR pathway.
They found that apigenin doesn’t affect the ATM and TAK1 steps in this pathway, but further components were affected, suggesting that apigenin’s targets are downstream of ATM and TAK1 but upstream of p38MAPK and PI3K/Akt/mTOR.
Then, using bioinformatics tools and cellular analysis of protein profiles, they searched for proteins that can possibly interact with both ATM and p38MAPK. Among 19 identified molecules, they decided to focus on HSPA8.
HSPA8 is a member of the heat shock protein 70 family and is known to be involved in autophagy, which, when compromised, disrupts protein homeostasis, leading to cellular senescence. Based on its functions, the authors hypothesized that HSPA8 is essential in orchestrating multiple factors involved in maintaining senescence and SASP development.
Experiments suggested that apigenin interferes with crosstalk between ATM, p38MAP, and HSPA8, leading to attenuated SASP expression; however, as the researchers point out, the direct apigenin targets are still unknown.
Therefore, they performed biochemical experiments on lysed senescent cells to discover the potential molecules that directly interact with apigenin in the cells. Narrowing down the search, they identified PRDX6, a protein that could directly bind to apigenin. PRDX6 is an enzyme that is essential for the maintenance of lipid peroxidation repair, inflammatory signaling, and antioxidant damage response.
They found that apigenin’s ability to reduce SASP response was correlated with a decrease in PRDX6’s phospholipase A2 (PLA2) activity, which allows cells to produce arachidonic acid, a molecule involved in inflammation. Further experimentation confirmed this observation and also pointed to an interaction between HSPA8 and PRDX6.
These data suggest that treating senescent cells with apigenin reduces pro-inflammatory responses because apigenin directly binds to PRDX6 and blocks its PLA2 activity and HSPA8 activation. Blocked HSPA8 has a negative impact on all the downstream events.
Helping chemotherapeutics
Previous research linked SASP factors to promoting tumor progression [2]. Therefore, the authors tested whether apigenin treatment can inhibit this progression instead.
They gathered the medium in which senescent cells live (and into which they secrete SASP factors) and added it to prostate cancer cells. These cells’ proliferation, migration, and invasion capacity increased, which was attenuated by adding apigenin. Apigenin also reduced the resistance of cancer cells to chemotherapeutics, which was probably accomplished through apigenin’s pro-apoptotic effect on cancer cells. This suggests that it has potential in improving the efficacy of anticancer treatments.
The researchers further tested apigenin’s antitumor potential by experimenting on mice. They induced tumors in mice with non-obese diabetes and severe combined immunodeficiency. Experiments that combined chemotherapeutic treatment with apigenin showed that using apigenin led to further reduction in tumor size compared to chemotherapeutic treatment alone (75% vs 58% reduction).
In cancer cells, when the chemotherapeutic agent was used alone, it increased DNA damage response signaling and cell death by apoptosis. Apigenin increased the levels of those processes even further, suggesting increased cytotoxicity.
Rejuvenating effects
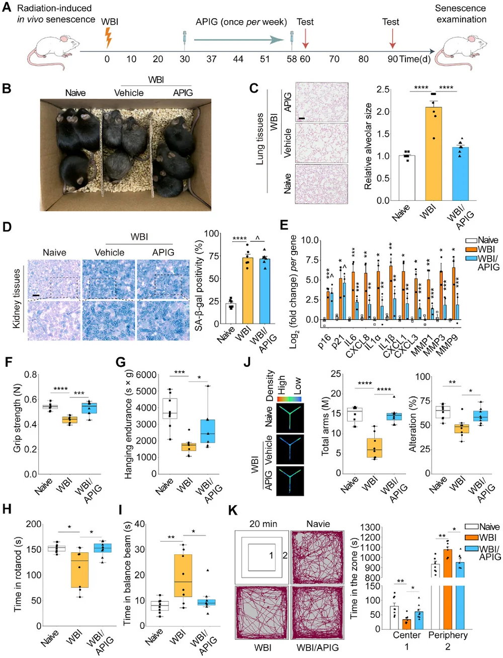
Apart from cancer, the researchers also studied apigenin’s effects on aging mice. To test that, they aged the animals prematurely by irradiation and divided them into two groups, one given apigenin and the other not.
Irradiated mice have shown many aging-associated features that were improved upon apigenin treatment, such as reduction of expanded lung air sacs, which contribute to pulmonary dysfunctions; improvements in the structure of the spleen, a major immune organ; and a reversal of the decrease in spleen-derived immune cells.
Apigenin didn’t prevent the occurrence of senescent cells but decreased the levels of several SASP factors, whose levels were increased in the irradiated mice. Irradiation led to decreased muscle strength and impaired exercise performance. Treating the prematurely aged mice with apigenin significantly, but not fully, reversed this damage.
Reversal of cognitive impairment was also observed following apigenin treatment. Specifically, the researchers observed short-term memory recovery and anxiety alleviation in prematurely aged mice.
While performed in cell cultures and mice, this study demonstrates the potential of using apigenin as a senotherapeutic agent to alleviate age-related conditions and as an agent in combination with chemotherapeutics. These results are particularly promising since the researchers didn’t observe any severe cytotoxicity with apigenin treatment; however, further optimization and human testing are needed.
Literature
[1] Zhang, H., Xu, Q., Jiang, Z., Sun, R., Wang, Q., Liu, S., Luan, X., Campisi, J., Kirkland, J. L., Zhang, W., & Sun, Y. (2025). Targeting Senescence with Apigenin Improves Chemotherapeutic Efficacy and Ameliorates Age-Related Conditions in Mice. Advanced science (Weinheim, Baden-Wurttemberg, Germany), e2412950. Advance online publication.
[2] Dong, Z., Luo, Y., Yuan, Z., Tian, Y., Jin, T., & Xu, F. (2024). Cellular senescence and SASP in tumor progression and therapeutic opportunities. Molecular cancer, 23(1), 181.









